TOP >建設中・計画中INDEX >神奈川県 >横浜市
コンラッド横浜/(仮称)ラ・トゥール横浜
住友不動産と大和地所は、横浜市中区北仲通6丁目に地上40階、地下2階、高さ150m、延べ面積96,803㎡の超高層複合ビルを新設します。 1階~16階に高級ホテル「コンラッド横浜」(272室)、18階~40階に高級賃貸住宅「(仮称)ラ・トゥール横浜」(224戸)を配置。 設計は久米設計、施工は鹿島建設。 2026年11月末に竣工し、2027年に開業する予定です。
![]() |
2025年1月26日撮影。北東側より見た建設地。 米国に本社を置くヒルトンのラグジュアリーブランド「コンラッド・ホテルズ&リゾーツ」及び住友不動産の最上級賃貸レジデンス「ラ・トゥール」がそれぞれ横浜に初進出します。 大和地所とヒルトンは2024年4月10日、「コンラッド横浜」の運営受託契約を締結したことを発表しています。
完成イメージ
![]() |
[以下2枚、2024年4月10日付ニュースリリースより引用]
「コンラッド・ホテルズ&リゾーツ」は世界5大陸に約50軒のホテルを展開。 国内では「コンラッド東京」と「コンラッド大阪」が営業しています。 「コンラッド横浜」は、2026年開業予定の「コンラッド名古屋」に次ぐ4施設目となります。 住友不動産の最上級賃貸レジデンス「ラ・トゥール」は、東京、大阪、京都、札幌に次ぐ5都市目の進出となります。
構成イメージ
![]() |
国土交通省は2023年5月26日、国土交通大臣が「(仮称)北仲通北地区A1・2地区」を優良な民間都市再生事業計画として認定したと発表しました。 これにより、認定を受けた事業者は、金融支援や税制上の特例措置の支援を受けることができます。 報道発表資料は→こちら
北仲通北地区 配置図
![]() |
A-1・2地区…コンラッド横浜/(仮称)ラ・トゥール横浜(2026年11月竣工予定)
A-3地区………ノートルダム横浜みなとみらい」(2016年開業)
A-4地区………横浜北仲ノット(2020年開業)
B-1地区………ハーバーステージ横浜北仲(2027年11月竣工予定)
B-2地区………アパホテル&リゾート〈横浜ベイタワー〉(2019年開業)
B-3地区………シャレール海岸通(2012年入居開始)
C地区……………横浜第二合同庁舎(1996年竣工)
概要
| ホテル名 | コンラッド横浜(1~16階) |
|---|---|
| 住宅名 | (仮称)ラ・トゥール横浜(18~40階) |
| 計画名 | (仮称)北仲通北地区A1・2地区プロジェクト |
| 所在地 | 神奈川県横浜市中区北仲通6丁目103番地ほか(地番) 神奈川県横浜市中区北仲通6丁目(住居表示) |
| 最寄駅 | みなとみらい線「馬車道」駅 徒歩4分 |
| 建築主 | 株式会社大和地所、住友不動産株式会社 |
| 設 計 | 株式会社久米設計 |
| 施 工 | 鹿島建設株式会社 |
| 用 途 | ホテル(272室)、賃貸住宅(224戸)、駐車場 |
| 敷地面積 | 9,302.31㎡ |
| 建築面積 | 5,459.89㎡ |
| 延床面積 | 96,803.92㎡ |
| 構 造 | 鉄筋コンクリート造、一部鉄骨造、制振構造 |
| 階 数 | 地上40階、地下2階、塔屋2階 |
| 高 さ | 150.00m |
| 着 工 | 2023年04月30日予定 |
| 竣 工 | 2026年11月30日予定 |
| 開 業 | 2027年予定(ホテル) |
| 備 考 |
[(仮称)ラ・トゥール横浜 概要] ◆貸主……………住友不動産株式会社 ◆総戸数…………224戸 ◆間取り…………1LDK~4LDK(予定) ◆専有面積………約65㎡~280㎡(予定) ◆契約期間………3年(定期借家契約) ◆竣工予定………2026年11月予定 ◆入居予定………2027年1月予定 ◆募集開始………2025年11月予定 ◆2024年4月10日付ニュースリリース(施設名発表)は→こちら ◆国土交通省2023年5月26日付報道発表資料は→こちら |
最終更新日:2025年2月8日
地図
建設地まで「馬車道駅」(みなとみらい線)より徒歩4分ほどです。 「桜木町駅」(JR京浜東北線など)とも、横浜市役所から続くペデストリアンデッキで接続する予定です。
2025年1月26日撮影
![]() |
①の地点よりスタートします。
![]() |
①の地点より建設地を見ています。現地の作業予定によると、土工事、仮設工事、掘削工事、躯体工事を進めています。
![]() |
その左手。北仲通北第一公園。
![]() |
公園の先のプロムナードは通行止めとなっていました。写真クリックで拡大画像を表示。
![]() |
続いて右手の様子。建設地南側。
![]() |
その右手。「横浜市役所」(地上32階、高さ155.4m)があります。
![]() |
②の地点は「北仲クロスデッキ」の上です。
![]() |
②の地点より見た「横浜市役所」。
![]() |
その反対側。デッキより見た建設地。 ここに地上40階、地下2階、高さ150m、延べ面積96,803㎡の複合ビルが出現します。 1階に住宅・ホテル車寄せが設けられ、海側に憩いの場となる広場が整備されます。 ホテルのロビー(2階)及び住宅のロビー(18階)には、それぞれ2層吹き抜けの大空間が設えられます。
![]() |
その左手。 1~16階に展開する「コンラッド横浜」は、約48㎡のスタンダードルームを中心とした全272室の客室のほか、料飲施設4店舗、ジム、スパ、屋内プール、エグゼクティブラウンジやウェディングチャペルに加え、宴会や会議の需要にも対応できる約360㎡のボールルームやミーティングスペースを備える予定です。
![]() |
その上方。「横浜ランドマークタワー」(地上70階、高さ296m)など、お馴染みの横浜の風景が広がっています。
![]() |
続いて右手の様子。「横浜北仲ノット」(地上58階、高さ199.95m)がそびえています。
![]() |
③の地点は建設地北東側のデッキの上です。
![]() |
③の地点より見た建設地。 18~40階に展開する「(仮称)ラ・トゥール横浜」は総戸数224戸、間取り1LDK~4LDK、専有面積約65㎡~280㎡、平均専有面積100㎡超を予定。 全部屋バルコニーレスで眺望を阻害しにくい、天井近くから足元近くまでのダイレクトスカイビューの住戸を供給します。 また、パーティールームやフィットネスなどの共用施設を備え、24時間バイリンガル対応のコンシェルジュサービス、ヴァレーサービスによりラグジュアリーホテル並みのサービスを提供します。
![]() |
その左手。「横浜市役所」方面。
![]() |
右手。結婚式場「ノートルダム横浜みなとみらい」があります。
![]() |
その右手。クレーンがある場所では「(仮称)北仲通北地区B-1地区計画新築工事」が進行中です。 ここには、共同住宅(704戸)、店舗、事務所などで構成する地上40階、地下1階、高さ約150m(最高約158m)の大型複合ビルが建ちます。 2027年6月末に竣工する予定です。 詳細は→こちら
![]() |
その右手。「横浜北仲ノット」です。「北仲通北地区」の全体完成時には、桜木町駅~横浜市役所~本ビル~横浜北仲ノット~B-1地区がデッキで結ばれることになります。
![]() |
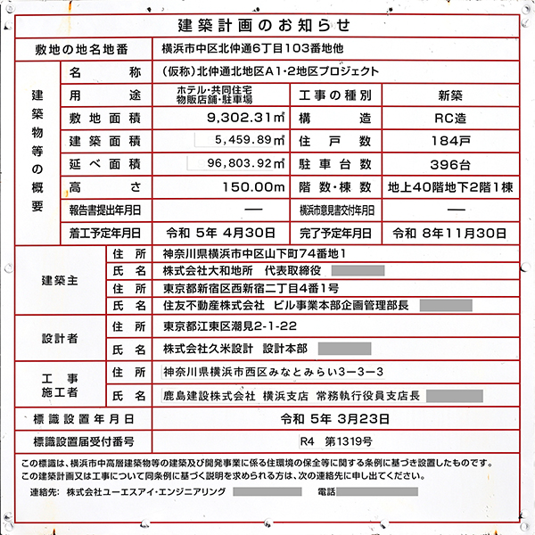
「コンラッド横浜/(仮称)ラ・トゥール横浜」の建築計画のお知らせ。 前回撮影時と比較すると、建築面積と延べ面積が修正されていました。 本ビルは2026年11月末に竣工する予定で、「(仮称)ラ・トゥール横浜」は2027年1月に入居を開始し、「コンラッド横浜」は2027年内に開業する予定です。 写真クリックで拡大画像を表示。
横浜ランドマークタワーより
![]() |
2019年4月撮影。 建設地奥が「横浜北仲ノット」(地上58階、高さ199.95m)、建設地右が「横浜市役所」(地上32階、高さ155.4m)です。 市役所とほぼ同じ高さのビルが出現することになります。




















